Hugo NexT V4 介绍

总结摘要
Hugo NexT 主题 V4 版的介绍。

Hugo NexT 主题 V4 版本移植自 Hexo NexT 的最新版本,保留其原本的简单易用特性和强大的功能,一切都是因 ❤️ 重新出发,愿你同样会喜欢,也欢迎加入共建! 😄

缘起

Hugo 版本的 NexT 主题最早的话应该是由 兰陵子 提供的,发布时间可追溯到 2016 年,先期我个人的博客主题也是采用了他的版本,并在此原有基础上进行相关的优化与完善(开源后也受到不少用户的关注),可以参考之前的记录分享:

就个人而言还是比较喜欢 NexT 主题的风格,可随着使用的深入发现该主题在兼容性及显示效果上并不友好,本来想着继续优化下去,但原来的框架还是基于较旧的 Hugo 版本,另外也浏览了下最新版本的 Hexo NexT 主题,显示效果上的差距还是比较大。

于是便萌生了重构建并全新移植 Hexo NexT 主题的想法,恰逢是遇到上海疫情爆发的时候,在家办公的压抑情绪让自己也想找些事情来做,因此着手了相关的计划准备,整理下发现要做的事情也还真不少,所以使用思维导图记录下来。

新版NexT计划

中间经历过 2 个多月断断续续时间里,总算是完成主体功能所有移植工作,其实一直想有人参与进来共建,曾直接跑到人家 Hexo NexT 用户群“呼喊”,但也是没能激起浪花,所以只好暂时是自己继续独立前行。 😂

捐赠

在重新构建 Hugo NexT 主题的过程中,关于主题代码的托管的问题也是有些困扰,思量考虑一番之后,还是决定把它捐赠到组织当中去,那么后续的团队协助会更加的顺畅,同时也是设计相应的 Logo 和域名,也显示的更加专业和正式些。

开发约定

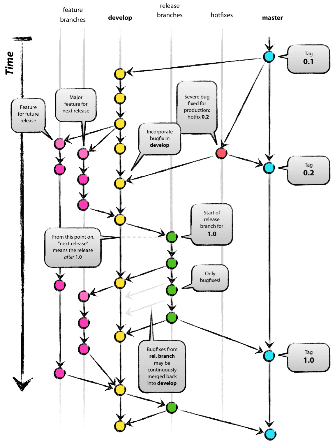
本主题引用了标准的 Git Branching Model 模式开发流程,参考如下:

Git分支流程

  • main 分支: 主要用于发布开发好且运行稳定的各项功能代码
  • develop 分支: 所有的新功能及测试功能的开发并快速发布

采用这种开发流程模式,考虑了两方面的因素:

  • 一方面便于开发或快速迭代不确定的功能并能上线预览真实效果
  • 另外一方面则能够简化用户的操作也不会受到不稳定功能的影响
信息

注意:在本地合并分支代码时,一定要带上 --no-ff 参数,确保历史提交记录不会“丢失”。

兼容性

本主题可以同时兼容 PC 和手机移动端展现,以下对于 PC 端不同浏览器的兼容性说明。

浏览器支持版本
Edge79+
Firefox52+
Chrome49+
Safari11+
Opera37+

未来计划

现已完成 Hugo NexT 主题的大部分页面设计及功能移植,余下的功能会在后续版本逐步完善,并持续的迭代发布:

  1. 打造快速部署模板与脚本 🧑‍🔧

  2. 持续完善好其他细节的功能 ✨

  3. 优化站点生成效率的性能 ⚡

  4. 撰写主题的用户指南手册 📝

感谢大家关注,也欢迎参与主题的开发或维护! ❤️